网站首页
协会概况
协会简介
协会章程
协会领导
联系我们
通知通告
法律规范
法律、法规
规范、标准、图集
教育培训
协会工作
会员之家
会长单位
副会长单位
常务理事单位
理事单位
监事长单位
会员单位
入会、退会指南
会费缴纳
服务平台
协会概况
协会简介
协会章程
协会领导
联系我们
通知通告
法律规范
法律、法规
规范、标准、图集
教育培训
协会工作
会员之家
会长单位
副会长单位
常务理事单位
理事单位
监事长单位
会员单位
入会、退会指南
会费缴纳
服务平台
法律规范
法律、法规
规范、标准、图集
您当前的位置:
首页
>
法律规范
>
法律、法规
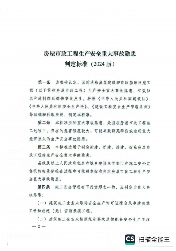
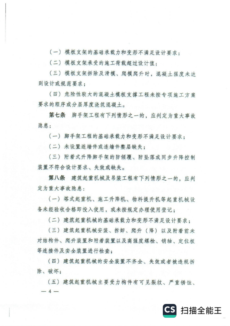
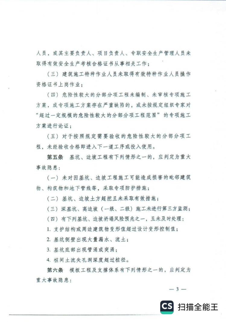
关于转发《住房城乡建设部关于印发<房屋市政工程生产安全重大事故隐患判定标准(2024版)>的通知》的通知
发布时间:2026-03-16 作者: 分享到:
上一篇:
关于转发住房城乡建设部办公厅《关于印发《房屋市政工程有限空间识别及施工安全作业指南(试行)〉的通知》的通知
下一篇:
关于转发《住房城乡建设部办公厅关于印发<危险性较大的分部分项工程专项施工方案严重缺陷清单(试行)>的通知》的通知